Criteo.DisplayAd(
{‘zoneid’ : 1311415,
‘async’ : false
});
■Xより
ネクステージ!金融庁の行政処分来ました!
東洋経済の中村記者が「予言」してから約3か月ついに来たよ!
そして、KENZOさんたちが突撃して警察に引き渡した「クレカ窃盗」についても金融庁の公式文書で触れられています!!https://t.co/k7PJKmd6QX… pic.twitter.com/amjBf9VmeN— 自動車生活ジャーナリスト加藤久美子(4WD加藤)独自取材で年間300本の車関連記事を書いてます♪ (@alfaspider1998) August 6, 2025
ネクステージ「クレカ窃盗」の件
約12万円使われた被害者の方に話を聞けました。
なんと!2年経った今も、ネクステージからは謝罪も返金もないそうです。KENZOさんの動画では店長らしき人が「賠償します!」と言ってたけどね💦
そのカワムラ店長も異動になってあとはうやむやに…… https://t.co/bBN8A1qyGL pic.twitter.com/67ma71bT9L
— 自動車生活ジャーナリスト加藤久美子(4WD加藤)独自取材で年間300本の車関連記事を書いてます♪ (@alfaspider1998) August 7, 2025
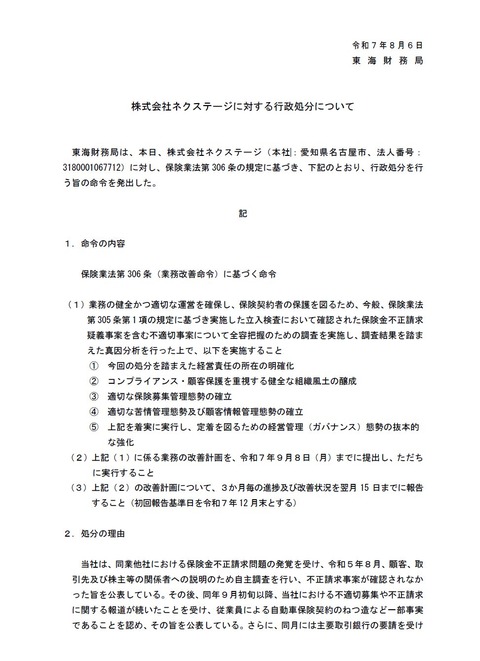
ネクステージ、東海財務局による行政処分文書が酷すぎるのだけど…
上場企業の体をなしているのかこれは。 pic.twitter.com/MfOy9VnT6R— 空き缶 (@akikankeri) August 6, 2025
<このポストへの反応>
ビッグモーターといいネクステージといい、
中古自動車販売店は不祥事の層が厚すぎてKUSA
Criteo.DisplayAd(
{‘zoneid’ : 1311416,
‘async’ : false
});
Source: くるまにあ速報




